High-performance networking solutions made for enterprise-level deployments are the Cisco Catalyst 9500 Series switches. These switches are perfect for demanding environments because they have high port densities, support for the newest networking protocols, and sophisticated security features.
| Categories | Core, Network, Switch |
|---|---|
| Form Factor | 1RU, 2RU |
| Part Number | C9500 |
| Technologies | 100GE, 25GE, 40GE, Virtual Stackwise |
The Cisco Catalyst 9500 switches, which replaced the venerable Catalyst 6800 and 4500X Series, is the highest-end model of Cisco’s enterprise-class core and aggregation layer switches. These potent fixed-configuration devices transform the deployment of network infrastructure by offering previously unheard-of performance in a small form factor.
The Catalyst 9500 switches, which are designed with ASIC technology, have non-blocking 40/100 Gigabit Ethernet interfaces and remarkable throughput capabilities. Numerous issues that beset earlier generations are resolved by their architectural redesign, especially with regard to scalability and power efficiency. Even in the face of severe traffic, the switch fabric’s exceptional resilience allows for sustained wire-speed performance.

The 9500’s backward compatibility helps organizations moving from legacy infrastructure while giving them access to Cisco’s cutting-edge Software-Defined Access architecture. This lowers operational complexity by enabling automated provisioning, simplified network segmentation, and policy enforcement.
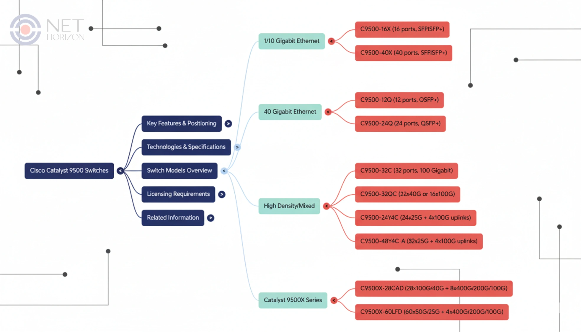
Several models of the Cisco Catalyst 9500 switches switches are available to accommodate a range of networking requirements. To accommodate diverse deployment scenarios, these switches provide a range of port configurations and functionalities. An overview of a few of the models mentioned is provided below:
| Model | Description | Ports |
| C9500-16X | Switch with 1/10 Gigabit Ethernet ports | 16 ports, SFP/SFP+ |
| C9500-40X | Switch with 1/10 Gigabit Ethernet ports | 40 ports, SFP/SFP+ |
| C9500-12Q | Model with 40 Gigabit Ethernet ports | 12 ports, QSFP+ |
| C9500-24Q | Model with 40 Gigabit Ethernet ports | 24 ports, QSFP+ |
| C9500-32C | Model with 100 Gigabit ports | 32 ports |
| C9500-32QC | Model with 40 Gigabit or 100 Gigabit ports | 32 ports (40 Gigabit) or 16 ports (100 Gigabit) |
| C9500-24Y4C | Switch with 25 Gigabit Ethernet ports and 100 Gigabit uplinks | 24 ports (25 Gigabit, SFP28), 4 uplinks (100 Gigabit) |
| C9500-48Y4C-A | Switch with 25 Gigabit Ethernet ports and 100 Gigabit uplinks | 32 ports (25 Gigabit Ethernet with SFP28), 4 uplinks at 100 Gigabit |
| Catalyst 9500X-28CAD | Switch with 100 Gigabit/40 Gigabit ports | 28 ports (100 Gigabit/40 Gigabit, QSFP28), 8 ports (400 Gigabit/200 Gigabit/100 Gigabit, QSFP-DD) |
| Catalyst 9500X-60LFD | Model with 50/25 Gigabit ports and 400 Gigabit/200/100 Gigabit ports | 60 ports (50/25 Gigabit, SFP56), 4 ports (400 Gigabit/200/100 Gigabit, QSFP-DD) |
To activate and make use of the advanced features and capabilities of Cisco Catalyst 9500 Series switches, the proper licensing is required. These licenses offer varying degrees of functionality and support and are made to fit a variety of network requirements and deployment scenarios. Maximizing the Catalyst 9500 switches’ performance and value requires an understanding of the available license options. These switches are frequently used with Cisco DNA (Digital Network Architecture) licenses, which grant access to sophisticated analytics, automation, and security features.
Here are some of the license part numbers available for Cisco Catalyst 9500 Series Switches:
We appreciate your inquiry and are dedicated to offering the most competitive solutions for your business needs. Please contact Nethorizon dedicated sales team for pricing details, personalized quotations, and exclusive offers that are tailored to your specific requirements.
henry h –
Best